The Randall Museum in San Francisco hosts a large HO-scale model railroad. Created by the Golden Gate Model Railroad Club starting in 1961, the layout was donated to the Museum in 2015. Since then I have started automatizing trains running on the layout. I am also the model railroad maintainer. This blog describes various updates on the Randall Museum Model Railroad and I maintain a separate tech blog for all my electronics & software not directly related to Randall.
2018-01-12 - Sonora Signal Mast
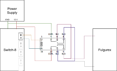
Category RandallThe signal mast on Sonora is a double track signal bridge.
What we want, for trains going up hill:
- T330 Normal aka “mainline” (block 320). Mainline green, Siding red.
- T330 Reversed aka “siding” (block 321). Mainline red, Siding green.
First I need to identify wires under the layout, there are likely 6 of them, 3 for each signal.
Apparently most of these use a common anode (e.g. http://www.sbsignal.com/ho-signals-and-systems.html).
[Update ⇒ 5, one is a common anode.]
Click here to continue reading...
2018-01-05 - Activation Buttons
Category RandallIssue: short push on activation buttons are not detected fast enough by the AIU01 polling.
Solution: use a basic RC to make the signal seem longer.
Experiment at home:
- Use a 1000 µF between GND and the input.
- Use a 110 Ω R in serie from input to button (to avoid shorting the capacitor).
- This results in a hold time of about 5-7 seconds when fully charged.
- When powering up, this also activates the input while the capacitor charges.
Quick drawing:
2017-11-15 - Progress Update
Category RandallTime for an update on the progress on the layout.
Last time our group of volunteers and I got access to the layout was in May and June 2017. Claudette spent a lot of time carefully dusting all the buildings and the scenery. Greg, Mike, Robert and Jim all helped refresh the scenery, which looks much greener and less dusty.
A lot of time was also spent in cleaning the track and make sure trains could go around properly. There are some areas that need more work, e.g. at least 2 spots were trains hesitate on a turnout (probably frogs that need to be rewired) and I'll need to come back to them. Here are two videos of a train going around the track -- there's nothing like a good cab ride to identify all the problems on the track. I'll spare you the earlier camera recordings with the trains stopping at the most hard to reach location and instead let's focus on the last working version:
Click here to continue reading...
Some brainstorming ideas regarding the issues with the Randall Passenger train.
The core of the issue is having two engines in push-pull configuration. When one loses power due to dirty track, the other engine is either pushing or pulling the whole train and it results in irregular motion that easily derails the whole thing.
Question is: Can this be avoided, yet still having two engines in push-pull.
Note: I am NOT doing any of this. Just thinking aloud about the problem and potential solutions.
Work as started a few months ago on the layout and scenery is being refreshed.
In parallel, automated train runs are being installed. On two different routes, two trains are waiting to be activated at the push of a button. The trains go around a selected part of the layout, reverse and come back. While there's still work to do, here are two short videos demonstrating the early results.
The first route is a short passenger train composed of two Amtrak F40PH engines and Amfleet coaches that starts at the main passenger station. The second route features a single-unit Budd RDC (Rail Diesel Car) operating on the Branchline.
Video of the Passenger Automation |
Video of the Branchline Automation |
Here's a rethink of the automation software.
Right now I have JMRI for sensor management and DCC throttles. Conductor acts as a plug-in that drives the automation purley on sensor+timer event based script.
One useful thing in RocRail is the notion of routes, which JMRI has too of course (but annoyingly complex to setup).
The idea is to describe the model railroad using a chain of blocks with turnouts on or between them.
The timer/sensor script remains the same, but the goal is to have the software know which engine number is on which block. This in turn will drive the display and make it possible to lock routes.
2017-01-16 - Lights and Sound
Category RandallJust brainstorming here.
Power on the lights : steady when buttons are enabled, blinking when running (or the reverse).
- That could easily be done with an Arduino.
- Or by using a Switch-8 and an NCE Dual Relay (if it were steady only, I would not do blinking with that).
- How does the Arduino receives the orders?
- ⇒ Might as well use an ESP2866 with wifi.
Optionally emit speaker sound.
- There are some RMC speakers in the back (save them so they don't get trashed).
- Something like a DigiX with a speaker output and wav files loaded from an SDCard.
- Even simpler: use the JMRI computer, audio output split in 2, e.g. right channel to speaker under Passenger, left channel to speaker under Branchline.
Today we had the Ocklanders and R. Lopez helping us with the scenery. They did a ton of work. Greg fixed broken scenery, Claudette dusted off every single building in the city, and Robert refreshed the “green” grass/bushes in the mountain.
Click here to continue reading...
2017-01-04 - NCE Button Board
Category RandallAfter talking to tech support at NCE: the Button Board has a bug and they don't support non-momentary switches like the rotary toggles we use. It MUST be momentary.
<cold shower>
Proposed hack to verify: add a push button on the common ground of leading to the rotary toggles. Operation mode is thus turn a toggle then push the button to simulate a momentary push.
Longer term: my first reaction is to just simulate the Button Board using an Arduino. Must take 16 digital inputs and emit the proper 2-bytes sequence over serial.
Click here to continue reading...
I ordered this: http://amzn.to/2i8bOAQ
Relay: TRS-12V-SA-L20
Datasheet: looks similar to this http://www.micrus.ru/pdf/trs.pdf
On the bottom there's a pinout drawn that is similar to the pinout from the datasheet:
⇐ This is the BOTTOM view. Invert vertically from top.
How to wire it for the layout:




